Training and Notifications
How often do you offer training?
A schedule of open training sessions is published each month by email. Links to register for all the webinars are also available at Upcoming Webinars. The schedule includes sessions on Core training, Comparative Analysis, System Administration, Time and Attendance, and the mobile data terminals (MDTs). Individual sessions are arranged as needed by request. Contact training@synovia.com for more information. If you are not receiving the training schedule emails, click here to sign up.
Can I attend multiple trainings?
Absolutely! Feel free to attend any public webinar or request a private GoToMeeting consultation specific to the operation of your system.
How will I know if Synovia added new features or functionality?
Check out the Release Notes section of the Knowledge Base. The release notes describe what has recently been added and updated.
System Access and Privileges
Can our users share a single Synovia login credential?
Although the system will allow a user credential to be used by more than one individual, Synovia Solutions recommends that every employee/user be given their own credentials for the following reasons:
- The security of the system is compromised when users share a single login credential.
- Auditing user activity is futile if individual employees/users don't have their own separate credentials.
- The purpose of the Usage reports is to assess how the Synovia tools are used by individual employees. Without single login credentials per employee, these reports become meaningless.
- The system is designed to allow the emailing of alerts via login name (email address). In the event of an alert, it is advantageous to have the alert distributed to more than one user.
- The sharing of a user ID will not give you a realistic picture of how the system is being used and by whom.
- There is no extra cost for having multiple logins. You can have hundreds of user logins if you need that many, and you won't be charged any more than if you just had one.
Thus, it is in the best interest of your organization to create individual login credentials for each Synovia employee/user.
Why can't I make changes to vehicles, ESNs, and such?
Only someone with the Administrator role can make changes to system settings in Synovia. All privileges are role based within the application. If you have Administrator privileges, you can create new roles (or modify existing ones) that can make configuration changes, if needed. If you don't have Administrator rights, check with your organization's system administrator to find out what user privileges you do have and to make changes if necessary for your responsibilities.
Why can't I see Time and Attendance (TAA) data?
Time and Attendance privileges are completely separate from Synovia privileges. A TAA system administrator user will need to grant you user privileges within the Time and Attendance module.
My password stopped working. Why?
Synovia passwords and usernames are cAsE-sEnSiTiVe. Check your Caps Lock key to see if it is currently set on your keyboard. If that is not the issue, and you've tried to type your password a few times, you will need to have an administrator log in and change your password. You also can reset your password by clicking Forgot Password? on the login screen and following the subsequent instructions.
Core AVL
Is automatic vehicle location (AVL) data real time?
All the data you see on the screen using Watch Live is real time. Triggered events are sent to the database immediately; timed events such as the GPS update event are sent on a cycled basis. That data is then passed along to you as soon as it comes in. When you click a vehicle group or individual vehicle in Fleet Tracking, you will see the most recently reported event at the top of the grid results. The group or vehicle is automatically loaded with Watch Live active, so you will see event updates as they are received by the database.
Do the GPS devices drain my vehicle’s battery?
Synovia's devices are specifically designed not to drain your battery. The GPS devices report only when the vehicle's ignition is on (with the exception of one diagnostic report in the middle of the night, whose purpose is to make certain that the device is still functioning). If a device is continually reporting, the issue is likely with the wiring. Although this is rare, an incorrectly wired device can lead to the unit reporting when it should not be, which may affect the charge on a weak battery. Normally, the unit goes into a sleep mode in which the amperage draw is very low (10-20 milliamps based on modem type). This would not affect a typical vehicle battery.
Note: In many cases, because of the way the devices are installed, you can set up an alert that will have Synovia warn you when a vehicle's battery is weak or if its alternator is failing, such as the Static Low Battery and Running Low Battery alerts. See the Alerts folder of articles for more information about alerts.
How do I find out if vehicles traveled in a specific geographic area?
On the Vehicle History screen, after choosing the vehicles, events, and date range, click Boundary Search, draw a boundary on the map, and click Plot History to investigate vehicle activity in that area during the specified segment of time. See Mapping Vehicle Activity in a Certain Boundary for more details. Note that this functionality replaces the Boundary report in the legacy site (Silverlining).
What is the difference between a zone and location?
A zone is a geofence or polygon drawn on the map. Zones are drawn around your designated locations (schools, landmarks, and yards). See Navigating the Locations Screen for more details about the different location types.
Why aren't employees appearing in the selection screens for the reports Driver Performance and Driver Summary?
In order to generate these reports, you must have access to one or more department groups in the Time and Attendance module. You may need to request that a system administrator grant you this access; here is a quick summary of the procedure he or she should follow:
- Go to Time and Attendance as a TAA admin user.
- Click Admin ›› Users.
- Find the user who needs to generate the Driver reports and select him or her.
- Assign the department group containing the employees for which the user is to run the Driver Performance and Driver Summary reports. The assigned department group will be highlighted in blue.
- Click Save.
When you as that user return to Synovia, the departments and member employees will be listed for the driver-related reports for you.
Time and Attendance
I am a TAA user with Sartox's SunPac as the payroll system. I have shift exceptions that indicate Invalid Assignment. Why is that?
The Invalid Assignment exception can be caused by the following:
- The employee demographic file has not been processed properly in the TAA import. Click Import/Export ›› Import Notifications to determine the last date of synchronization with the Sartox data and whether any errors are indicated. If there hasn't been a recent import to synchronize the data, it may be due to a failure in the process to generate the Sartox file. Check with the person in your organization who coordinates the generation of this file, which may be someone in IT or payroll.
- The Sartox data file does not include the employee's assignment. Verify that the assignment information in Sartox is correct. After the assignment is accurate in Sartox, the assignment will be available in TAA after the next import cycle.
- The employee selected a job type when clocking in that is invalid. If the employee miskeys the job type, two shift exceptions will appear — Invalid Job Type and Invalid Assignment.
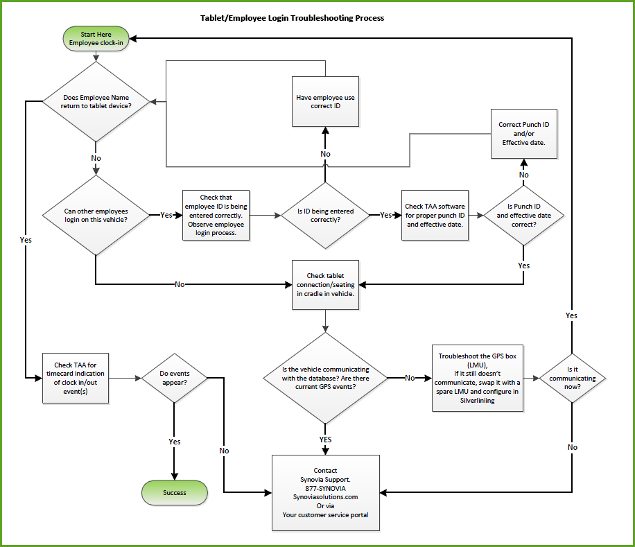
How can I know if employees are clocking in to the system using the proper process? How do I know what to check for when data does not show up on an employee's time card?
Typically, if employees are clocking in correctly, data will be on their time card. If there is no data, check the shift exceptions for improper employee ID entry. If no data is present in shift exceptions related to the vehicle on which an employee attempted to clock in, check for GPS data for the vehicle to ensure that it is communicating with the database. See Core ›› Fleet Tracking, Core ›› Vehicle History, or Core ›› Hardware for a current timestamp. See the following diagram for assistance with diagnosing this issue.

My employee data is not current (synchronized) with the payroll data. Why is that?
Check the Import Notifications screen in Time and Attendance (under Import/Export) to make sure that the latest import was successful. Check the date of the latest import. Expand the notification to examine any errors listed. If a recent date is not listed or there are import errors or failures, contact Synovia Support (support@synoviasolutions.com or 1-877-SYNOVIA).